患者
院务
名医
EN
首 页
医院介绍
医院概况
医院领导
医院荣誉
医院文化
组织架构
院史介绍
医院大事记
联系我们
院务公开
服务规范
人事信息
财务信息
统计报表
政策法规
招标公告
废标公告
中标公告
党团建设
党建工作
党务公开
党建学习
支部之窗
科研教学
继续医学教育
学术讲座
医学教研成果
合作交流
论文发表
伦理委员会
委员会简介
动态通知
法律法规
资料下载
受试者之家
医护园地
医护培训
护理风采
特色护理
护理科研
进修培训
重大专题
警示教育
宪法宣传
廉政建设
单位财政预决算
患者
|
院务
|
名医
|
EN
搜索
首 页
医院介绍
医院概况
医院领导
医院荣誉
医院文化
组织架构
院史介绍
医院大事记
联系我们
院务公开
服务规范
人事信息
财务信息
统计报表
政策法规
招标公告
废标公告
中标公告
党团建设
党建工作
党务公开
党建学习
支部之窗
科研教学
继续医学教育
学术讲座
医学教研成果
合作交流
论文发表
伦理委员会
委员会简介
动态通知
法律法规
资料下载
受试者之家
医护园地
医护培训
护理风采
特色护理
护理科研
进修培训
重大专题
警示教育
宪法宣传
廉政建设
单位财政预决算
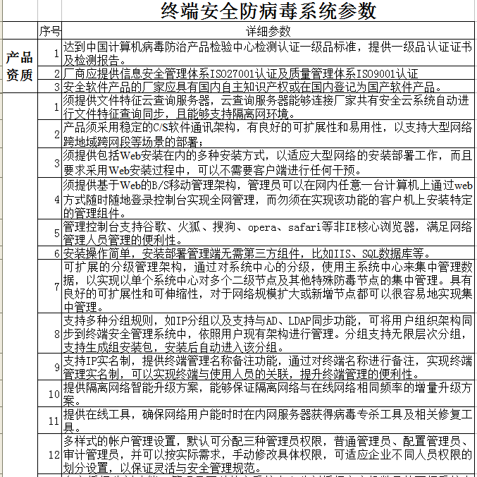
网络杀毒软件进行招标公告
发布时间:2016-12-12
本文来源: 西安市中医院
我院定于2016年12月19日上午10时20分,在门诊四楼信息科,对网络杀毒软件进行招标。届时请供货商按时参加。
参数如下: